jxf手机网页版市政集中供热入网业务一次性告知书
- 2022-05-05 16:10:00
- user 原创
- 36666
尊敬的申请户:
您好!为方便您咨询、办理市政集中供热入网报装业务,现将有关事项告知如下:
一、时间地点
办理时间:当年 4月1日至 9 月 30日。
办理地点:新建路东段市热力公司客服大厅,市、高新区政务服务中心。
二、 办理 流程
第一步:填报《入网报装申请表》。
申请户 可在我公司官网( )下载或在办理地点领取《 入网报装申请表》(含《入网报装业务办理委托书》),并按要求填报。
(注: 根据《宝鸡市城市基础设施配套费征收使用管理办法》相关规定,申请 户 应及时向政府 征收部门 足额 缴纳 拟入网楼栋 供热配套费 。)
第二步:勘察入网方案,确认产权划分。
我公司组织勘察现场,出具书面入网方案,明确是否可以入网,可以入网的,注明供热设施产权分界点。入网方案须双方签字确认。
(注:供热设施产权分界点设于项目用地红线处,红线外供热设施由我公司出资建设,产权归我公司所有;红线内供热设施由 申请 户出资建设,产权归 申请 户所有。 )
第三步:确认入网面积,审核供热系统图纸,完善自有产权供热设施。
我公司依据申请户提供的入网面积资料进行现场复核丈量,形成面积确认表,双方签字确认。同时,申请户提交全套供热系统图纸,我公司审核后出具书面《供热系统审核意见》,申请户应及时按照《供热系统审核意见》完善自有产权供热设施,并进行管道冲洗和标识。
(注: 申请户 产权内的供热计量设施须由我公司统一采购、供应、安装、维护,其他部分可由 申请户 选择具备相应资质的施工单位实施,并自行管理、维护。)
第四步:组织供热系统验收,签订入网合同,完成项目接入碰口。
自有产权供热设施具备综合验收条件后,申请户提交《供热工程验收申请书》(官网下载或办理地点领取),我公司组织供热系统综合验收,对验收合格者出具验收合格单,对验收不合格者出具书面整改意见,验收不合格者落实整改后申请复验,直至验收合格。对于验收合格的新建、改建、扩建居民小区,当年申请用热户数应 达到小区居民总户数的 60%以上,双方签订《集中供热入网合同》。申请户须严格按照我公司《热用户停热标准》完成入网建筑停热房间采暖设施的有效隔断,并由我公司完成项目主管网接入碰口,申请户不得私自碰口入网。
第五步:填报用户信息明细及停热明细。
我公司向申请户提供《新入网用户信息明细表》及《新入网用户停热明细表》电子模板,由申请户按要求填报,我公司审核、查验无误后,完成申请户入网信息建档工作,至此报装业务办结。
报装业务办结后,申请户可按照项目所属区域在我公司客户服务中心或运营分公司办理供用热手续,签订《城市供用热力合同》后,申请户 即可正常交费用热。
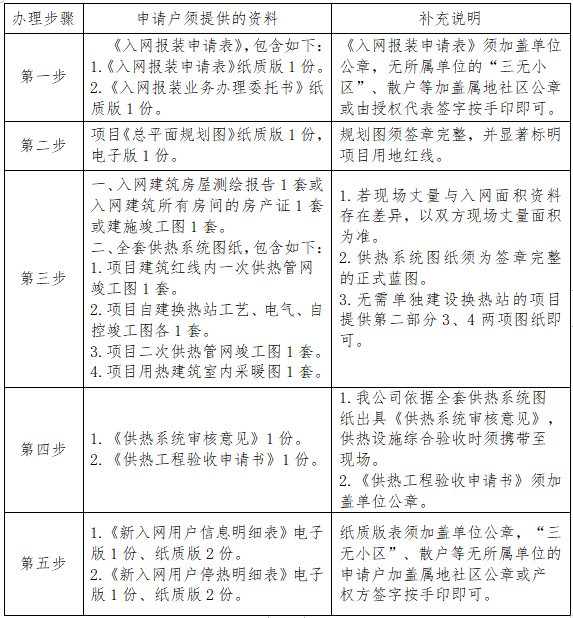
三、所需资料

jxf手机网页版
2023年4月
相关依据:
1.《中华人民共和国民法典》
2.中华人民共和国国家标准《城镇供热服务》( GB /T33833-2017)
3.《陕西省城镇集中供热服务标准(暂行)》通知(陕建市发〔2020 〕 80号)
4.中华人民共和国国家标准房产测量规范(GB/T17986-2000)
5.《宝鸡市人民政府关于加快推进供热计量改革工作的实施意见》(宝政发〔2014 〕 21号)
6.《宝鸡市城市基础设施配套费征收使用管理办法》(宝政发〔2020 〕 20号)
技术支持:辽宁北软